Referenční model řízení úřadu Přehled nad fungováním všech procesů
Snadná implementace a přizpůsobení

Ověřené procesní řízení

Unikátností je předdefinování parametrů právě pro potřeby městských úřadů i jednotlivých odborů, díky čemuž i prvotní nasazení systému je snadné a rychlé. Získáte provázaný provozní model řízení, který je flexibilní a jeho využívání snižuje administrativní náročnost. K dosažení skutečně efektivního řízení procesů integruje model tři hlavní prvky:

ORGANIZACE PROCESŮ – vím přesně, co dělám a mám dělat.

UKAZATELE A METRIKY – vím, jak jednotlivé procesy měřím a hodnotím.

KOMPETENCE – vím, kdo odpovídá a jaké má (má mít) znalosti a dovednosti.


Chcete-li odhalit potenciál v oblasti procesů a lidských zdrojů, pomůže Vám Procesně personální audit.


Efektivní manažerský nástroj

Referenční model řízení městského úřadu dle standardu CIMAF® byl vyvinut Českým institutem efektivního managementu v rámci dlouhodobé spolupráce s Národní sítí zdravých měst a několika kooperujícími městskými úřady, v souladu se Strategickým rámcem rozvoje veřejné správy 2014-2020 Ministerstva vnitra ČR.

Naše společnost je jedním z prvních certifikovaných dodavatelů tohoto řešení a se službami pro úřady máme bohaté zkušenosti.



Kvalita a výkonnost úřadu jako základ

CIMAF® („Common Integrated Management and Assessment Framework“) jako nový standard odpovídá jednak požadavkům sebehodnotícího systému CAF i inovované normy ISO 9001, a dále je rozšířen o požadavky standardu MA21 a potřeby strategického řízení měst a obcí. Součástí je také zjednodušená metodika řízení projektů dle Prince 2®.


Můžeme Vám pomoci nejen metodicky, ale také s nástrojem pro řízení projektů a dokumentace PMportal.


Životní situace občanů

Umožňuje občanovi z jednoho místa snadný přístup ke službám úřadu, které aktuálně potřebuje. Pomocí intuitivního ovládání občan snadno nalezne podrobnosti ke službě, která je poskytována jeho městským úřadem, nebo je přesměrován na internetové stránky jiných institucí (Policie ČR, Finanční úřad, aj.)

Modely životních situací občanovi nabízí on-line průvodce všemi náležitostmi včetně stažení příslušných formulářů a zároveň jsou navázány jako vstupy na příslušné procesy uvnitř úřadu.



Pokud byste chtěli občanovi vyjít vstříc nejen průvodcem, ale také webovou aplikací, kde si mnohé rovnou vyřídí, rádi Vám představíme náš Unicom.

Přínosy pro vedení úřadu

  • Snížení administrativní náročnosti
  • Přehled nad fungováním celého úřadu, viditelný a měřitelný výkon agend
  • Strategickou mapu a efektivní naplňování cílů dle stanovených ukazatelů
  • Ocenění práce jednotlivců i týmů, sledování vytíženosti, odměny za výkon
  • Vyšší výkonnost i bezpečnost - předchází ztrátě informací a dokumentů
  • Soulad se Strategickým rámcem rozvoje veřejné správy 2014-2020
  • Podpora Ministerstva vnitra
  • Snadná implementace přizpůsobením modelového řešení
  • Sdílení správné praxe s ostatními úřady
  • A mnoho dalšího…

Implementace modelu

Implementaci nového Referenčního modelu provádíme prostřednictvím softwarového nástroje ATTIS, který je vyvíjen pro logickou i grafickou podporu integrovaných modelů řízení a je novému modelu datově předpřipraven. Tento software doporučujeme vzhledem k prováděné optimalizaci a také podpoře komfortního zobrazení ve webovém prohlížeči.

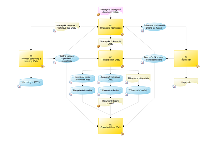
Implementace Referenčního modelu probíhá v postupných krocích, v rámci předdefinovaných součástí systému. Nasazování ilustrují etapy na následujícím obrázku.


Ukázky Referenčního modelu

Veškeré prvky, které v rámci programu Attis do modelu vkládáte, si můžete libovolně uspořádat do přehledného zobrazení!


V případě Vašeho zájmu o podrobnější informace nebo implementaci Referenčního modelu řízení městského úřadu nás neváhejte kontaktovat!

Více informací o Národní síti zdravých měst

Oficiální stránky CIEM



Mohly by Vás zajímat také: Řízení dokumentace | Správa vzdělávání | Hromadná komunikace | IT bezpečnost

Adresa Brno

Otevři velkou mapu

Adresa Praha

Otevři velkou mapu

Icontio Ltd., org. složka

  • Spielberk Office Centre
  • Holandská 1
  • 639 00 Brno
  • Czech Republic
  • IČO: 277 29 958
  • DIČ: CZ277 29 958
  • Dat. schránka: a7bdew

Společnost Icontio Ltd., org. složka je vedená u rejstříkového soudu v Brně, spisová značka A 19701.

Fakturační údaje